2024年度温室气体排放报告
2025 / 06 / 05

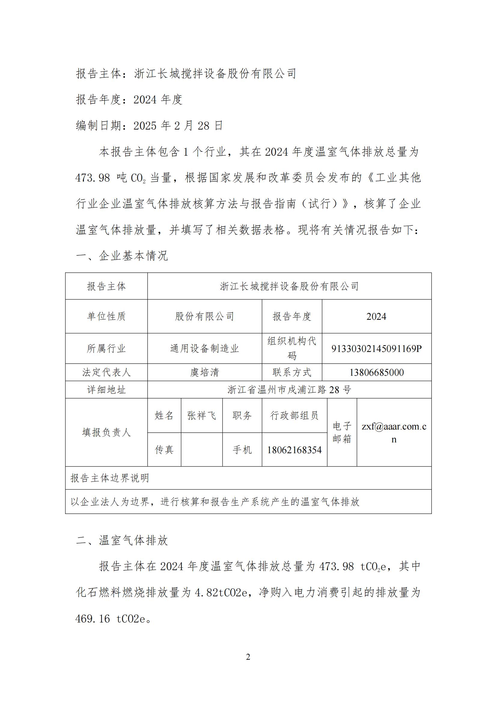
ab89afd14e22d90b281b0fc84686a2a8.jpg7bdbe36a7cef6e81ccc70b509540fc6b.jpg2521d7a22ee667786d498367428fbf58.jpg